久久精彩免费视频I国产v在线观看I特级大胆西西4444wwwI久久九精品I在线www色I欧美中文字幕久久

MES系統

MES系統項目啟動,企業要做哪些準備工作?

發布時間:2018-09-10 作者:videasoft 次數:38次

MES系統項目啟動,企業要做哪些準備工作?

 

 

MES系統的提出和實施似乎已成為一個企業智能廠房的態度和行為的跡象。各種國內外MES系統產品,不同的應用程序在不同的行業,有各種各樣的成功和失敗的案例,我們對于“如何實現MES”很多經驗和教訓。MES系統的特點主要是以下幾點。

非常高效。

  因為MES處理實時事件響應能力高于ERP,并有能力報告ERP過程的實時狀態。使用詳細的調度函數優化工作計劃,相應的工作或作業調度器。同時,MES可以幫助其他信息系統開發企業的實際生產計劃更詳細,更精確的定義,但也有更高的可操作性,可以極大地提高運營效率的生產過程和操作性能。

  及時性

  作為MES反映實時信息等資源的使用操作人員、機器、設備、材料和工具,并報告給相關人員ERP和新完成的經營活動。因此,資源狀態管理功能的使用,MES除了及時提供更多詳細信息資源的數量,而且,員工不僅可以及時了解運營效率,資源效率和其他實際情況,這些完整和詳細信息隱藏的問題,還可以工作運作效率改善和其他及時處理和校正。

  協同作用

  通過使用生產單位分布函數,MES可以交付的原材料生產的產品一起工作指令對應的處理單元指示一個過程的開始操作,極大地提高生產過程的協同作用,減少等待時間的“工作中心”,提高“工作中心”的使用效率。

  通過使用文檔管理和標準控制功能、MES可以交付產品數據,產品標準,處理指令或相關信息的處理所需的產品一起工作指令對應的處理單元,和過程、結果和環境等等,以滿足所需的需求信息收集和記錄。這不僅提高了過程的協同作用,提高了產品標準的有效性,產品數據,過程控制,等等,而且還提高了文檔管理的程度符合生產工藝的要求。

 

為了保證MES項目的順利進展,企業在項目啟動前按照下列說明準備相關事項。

 

一、成立MES項目組:

 

    完善《MES項目組成員聯系表》。項目組主要由三部分組成,分別是

 

    1、項目指導委員會

 

    主要由組長(雙方公司領導)、副組長(雙方項目經理)、組員(相關部門經理)構成,負責指導項目推進工作。

 

2、軟件廠商項目實施組

 

主要由項目經理、開發經理、開發工程師、實施顧問構成,負責項目的實際推進工作。

 

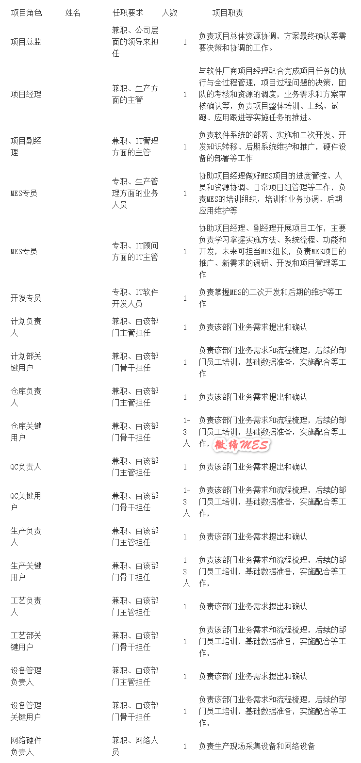
3、企業項目實施組

 

主要由項目總監、項目經理、副經理、MES專員、開發人員、硬件支持人員、各部門主管、各部門關鍵用戶構成,具體需求如下表:

MES項目啟動會需求單.png 

 

 

二、組織項目啟動會:

 

1、啟動會時間:XX年XX月XX上午 (初定時間,待雙方協商確認)

 

2、啟動會地點:XX會議室

 

3、啟動會參與人員:雙方項目組成員

 

4、橫幅準備:為了使啟動會正式嚴肅,準備橫幅將會帶到現場,橫幅內容為‘XX智能制造MES項目啟動會’。

 

5、企業負責制作內部關于MES項目的知識、目標等易拉寶的宣傳

 

 

 

三、項目組工作環境

 

1、項目組辦公室(可以滿足至少10個人的辦公和會議)

 

2、投影儀(項目啟動時至少1臺)

 

3、打印機(用于項目推進過程中各種文檔的打?。?/span>

 

4、項目組辦公室需有穩定的無線或有線網絡,網絡可以連入外網(INTERNET網絡)跟MES服務器。

 

5、項目組辦公室需要有白板及白板筆

 

6、辦公文具若干(文件夾、膠棒、)

 

7、通過郵件或組建微信群(QQ群)進行相關溝通

 

8、文件服務器存儲項目資料

 

9、項目成員的食宿安排,宿舍3間、每間2人住宿標準(空調、洗衣機、熱水器、上網寬帶等基本配置),食堂餐卡、出入工廠胸卡等。

 

 

 

四、項目調研

 

1、項目調研安排從XX月XX日開始,具體計劃見《MES項目調研計劃》,并按照該計劃準備和簽署《MES項目籌備確認函》

 

2、由于項目安排周期緊張,請安排相關人員加班參加調研。

 

 

 

五、公共存儲空間

 

    1、(實施地點)準備一個共享的磁盤存儲空間,用于存放項目過程中的各種文檔。用于項目組內各成員間的文檔共享。

 

    做好一個事情,一個項目,一定要有充足的準備(包括預算、人員、空間等)。

 

更多MES系統,模具管理軟件,零部件MES

http://www.yzhtwj.cn/index.php?s=/Show/index/cid/17/id/487.html電子MES    

裝備制造MES

請訪問微締官網查看。

咨詢熱線:400 029 0512

 


上一篇:微締汽車零部件MES系統的五大應用

下一篇:裝備制造MES系統部分解決方案微締MES(部分)

  返回